µP

microPublication Biology

Takefumi Negishi1,2, Masayo Asakawa1, Masato T Kanemaki2,3, and Hitoshi Sawa1,2§

1Multicellular Organization Laboratory, National Institute of Genetics, 1111 Yata, Mishima, Shizuoka 411-8540, Japan

2Department of Genetics, School of Life Science, SOKENDAI (The Graduate University for Advanced Studies), 1111 Yata, Mishima, Shizuoka 411-8540, Japan

3Molecular Cell Engineering Laboratory, National Institute of Genetics, 1111 Yata, Mishima, Shizuoka 411-8540, Japan

§Correspondence to: Hitoshi Sawa (hisawa@nig.ac.jp)

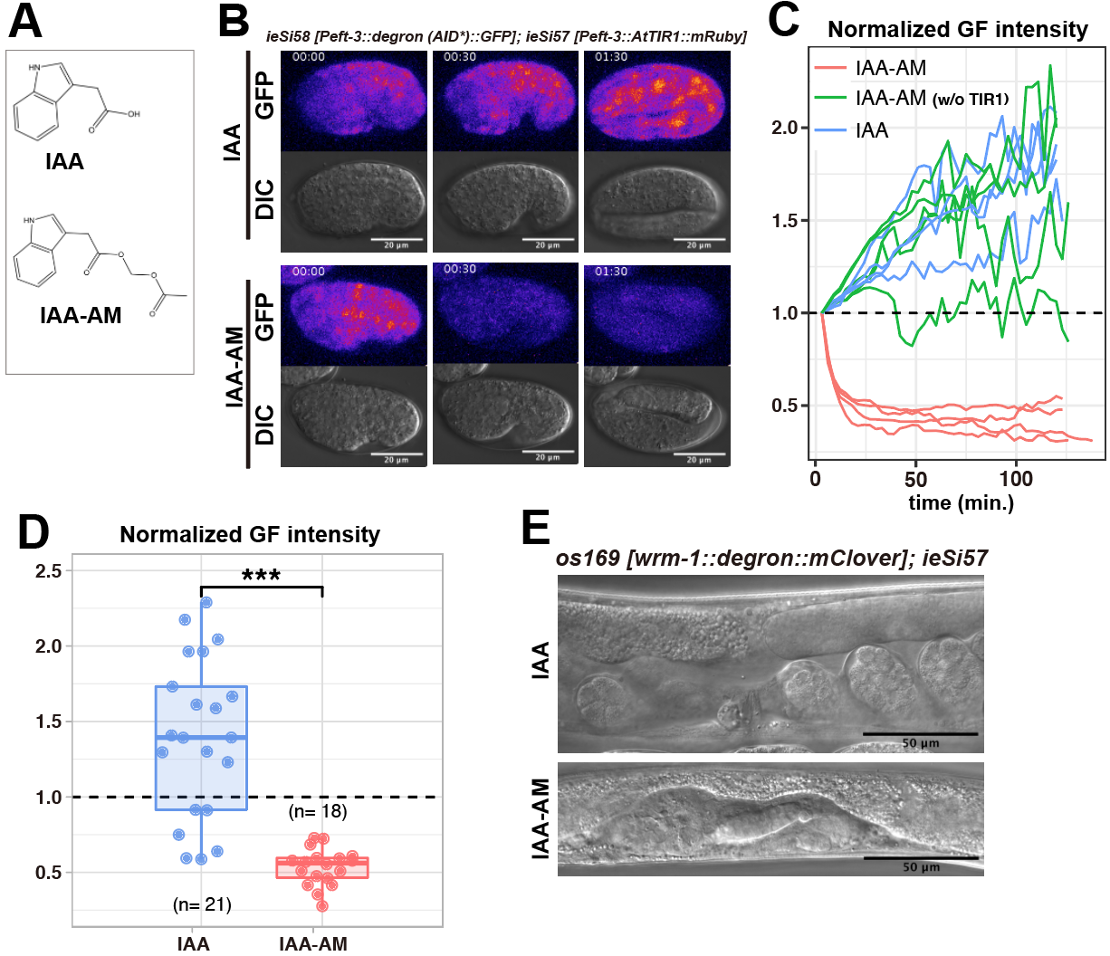
Figure 1.

Description

Reagents

Funding

Author Contributions

  • Takefumi Negishi: Investigation, Writing - original draft
  • Masayo Asakawa: Resources
  • Masato T Kanemaki: Conceptualization, Resources, Writing - review and editing
  • Hitoshi Sawa: Investigation, Funding acquisition, Writing - review and editing

Reviewed By

Jordan Ward

Database Reference ID: WBPaper00058911

History

  • Received: 11/13/2019
  • Accepted: 12/2/2019
  • Published: 12/10/2019

Copyright

© 2019 by the authors. This is an open-access article distributed under the terms of the Creative Commons Attribution 4.0 International (CC BY 4.0) License, which permits unrestricted use, distribution, and reproduction in any medium, provided the original author and source are credited.

Citation

PubMed Central: 7252327

PubMed: 32550445

Cited By

Article in Genetics, published January 2021

Article in Genetics, published December 2021

Article in G3 Genes|Genomes|Genetics, published August 2022

Article in G3 Genes|Genomes|Genetics, published March 2021

Article in GENETICS, published February 2023

Article in , published July 2023

Article in microPublication Biology, published 2023

Article in GENETICS, published August 2023

Article in Nature Cell Biology, published September 2024

Article in , published February 2025

Article in , published April 2024

Article in BIO-PROTOCOL, published 2025

Article in , published November 2025

Article in iScience, published December 2025

microPublication Biology is published by

1200 E. California Blvd. MC 1-43 Pasadena, CA 91125

The microPublication project is supported by

The National Institute of Health -- Grant #: 1U01LM012672-01

microPublication Biology:ISSN: 2578-9430